About the author
Drew Tate is a software engineer at Elastic focused on the intersection of human-computer interaction and language tooling. He brings a background in frontend architecture, developer experience, and software for analysts. He’s passionate about building fast, intuitive systems that empower both users and developers.
Author's articles

May 22, 2025
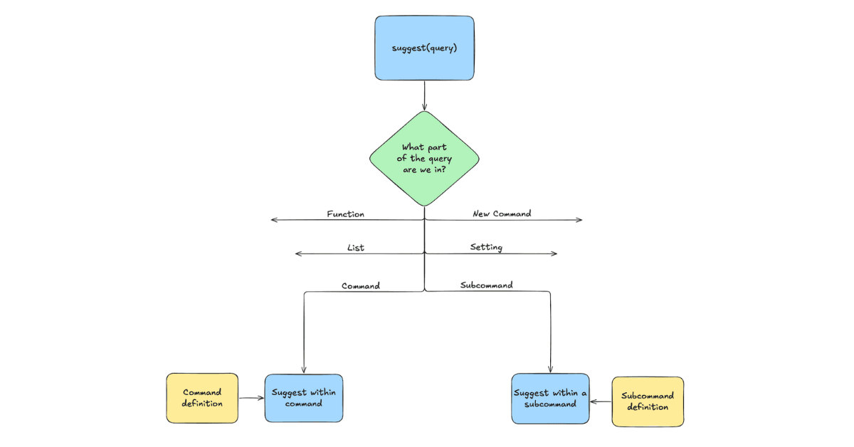
How we rebuilt autocomplete for ES|QL
Discover how we rearchitected an autocomplete engine for ES|QL to support language evolution instead of resisting it.